排水不良のある家でも売却は可能
結論から申し上げると、排水不良のある家でも売却は可能です。
ただし、排水管のつまりや水漏れといった物件の不具合は、不動産取引上「物理的瑕疵(ぶつりてきかし)※」と呼ばれる欠陥として扱われます。
土地や建物といった不動産自体に、構造上または機能上の物理的な欠陥や不具合がある状態。

物理的瑕疵のある物件は、生活への支障や将来的な修繕費用負担へとつながるリスクがあります。
そのため通常の物件と同じように売りに出しても、買主から敬遠されたり、大幅な値引きを要求されたりするケースが少なくありません。
また、売却後もトラブルへと発展し、売主としての責任を問われて高額な支払い請求を受ける可能性があるため、売却活動を始める前に次章の注意点を押さえておいてください。
なお、当サイトを運営する弊社AlbaLink(アルバリンク)は排水不良などの訳あり物件を専門に買い取る不動産買取業者です。
物理的瑕疵のある家でも価値やリスクを適正に評価できるので、売却後にあなたが瑕疵の責任を負うことなく、短期間で買い取ることが可能です。
排水不良の家を今すぐ売却したい場合は、お気軽にご相談ください。
>>【排水不良の家でもトラブルなしで売却!】無料の買取査定を依頼
専門の買取業者についての詳細は「専門の買取業者に現状のまま売却する」をご覧ください。
排水不良の家を売却する際に知っておきたい3つのポイント
排水不良のある家を売却する場合、通常の売却とは異なる注意点があります。
知らずに売却を進めるとトラブルに発展し数百万円単位の出費が生じるリスクもあるため、売却活動を始める前に、以下の3つのポイントを必ず理解しておきましょう。
売主が排水不良の修繕をするのが基本
不動産売買において、売主は原則として「欠陥のない状態」で物件を引き渡す義務があるため(契約不適合責任)、排水不良が見つかっている場合は、売主が自身の費用で修繕してから売りに出すのが基本です。
引き渡された目的物が、契約で定められた種類・品質・数量に適合しない場合に、売主が負う責任のこと。
買主は補修や代金減額、損害賠償、契約解除を請求できる。
修繕費用は、不具合の原因や範囲によって大きく異なります。
一般的な修繕費用の相場を以下の表にまとめました。
【排水不良の修繕費用相場】
| 修繕内容 | 費用相場(目安) | 備考 |
|---|---|---|
| 高圧洗浄 | 2万~5万円 | 軽度な油つまりや汚れの除去 |
| 薬剤洗浄 | 1万~2万円 | 軽度なぬめり取りなど |
| 配管の一部交換 | 3万~10万円 | 破損箇所の部分的な交換 |
| 排水マスの交換 | 5万~10万円 | 1箇所あたりの費用 |
| 排水管の全体交換 | 20万~60万円 | 屋内・屋外の配管を全て更新する場合 |
※費用は業者や被害状況により変動します。
軽度のつまりであれば数万円で済みますが、配管全体の老朽化や木の根の侵入などが原因の場合、数十万円以上の出費となるケースもあります。
交渉して買主に費用を負担してもらうことも可能
売主が費用を負担したくない場合、買主と交渉して「現状のまま(修繕せずに)引き渡す」代わりに、修繕費用分を売買価格から値引きする方法もあります。
しかし、たとえ購入代金割引とはいえ、一般の個人(マイホーム購入希望者)はすぐに工事が必要な物件の購入を避ける傾向にあります。
「住み始めるまでに手間と時間がかかる」「他にも欠陥があるのではないか」と不安になるため、相場以上の大幅な値下げを要求されるか、そもそも買い手が現れないといった事態に陥りがちです。
一方で、専門の不動産買取業者であれば、話は別です。
買取業者は、買い取った後に自社でリフォームや修繕を行う前提で物件を仕入れるため、売主が修繕費用を負担する必要はなく、排水不良がある現状のままで買い取ってもらえます。
手間や費用をかけずに手放したい場合は、買取業者へ相談しましょう。
当サイトを運営する弊社AlbaLink(アルバリンク)は訳あり物件専門の買取業者として、排水不良の家でも問題なく買取が可能です。
物件を費用負担なしで今すぐ手放したい方は、弊社までお気軽にご相談ください。
>>【排水不良の家も費用負担なしで売却】無料の相談・査定はこちら
排水不良は告知義務の対象となる
排水不良があることを知りながら、それを隠して売却することは法律で禁止されています。
売主には、物件の不具合や欠陥について買主に伝える「告知義務※」があるからです。
買主の購入判断に影響を与える重大な欠陥(瑕疵)や環境(物理的、心理的、法律的など)について、売主が事前に伝える義務のこと。

「バレなければ大丈夫だろう」と安易に判断するのは禁物です。
もし、排水不良やそれにまつわるトラブルを隠して売却した場合、買主から「契約不適合責任」を問われて契約解除や損害賠償を請求される恐れがあるからです。
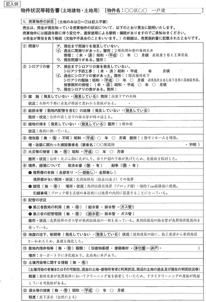
そのため、売却時の重要事項説明書の「物件状況等報告書」「付帯設備表」の欄には、不具合の内容をありのままに記載してください。
過去の水漏れや配管不具合は「契約不適合責任」の対象になる可能性も
売買契約の内容と異なる品質の物件を引き渡した場合、売主は「契約不適合責任(旧:瑕疵担保責任)※」を問われる可能性があります。
引き渡された目的物が、契約で定められた種類・品質・数量に適合しない場合に、売主が負う責任のこと。
引き渡し後に排水不良などの不具合が発覚した場合、買主が売主に対して「修補請求」「代金減額請求」「損害賠償請求」「契約解除」を行えるというものです(民法第562条~564条)。
実際に買主の損害賠償が認められた判例もあります。
(東京地判 平成26年7月16日)
事案の概要
外国人向けゲストハウスとして賃貸中の建物を「現状有姿」で購入し、引渡し後に漏水・カビ等が発生したため、買主が売主等に改修工事費用や逸失利益(合計1488万円)の支払を求めた事案。
判決と理由
漏水やそれに伴うカビについては、建物の引渡義務・原状回復義務ないし瑕疵担保責任に基づき、売主の損害賠償責任を認めた(改修工事費用等697万円+賃料保証額の未払い分240万円+遅延損害金=計937万円余)。
※逸失利益(家賃収入減少分)等の請求については因果関係や立証不足により棄却。
参照元:RETIO. 2015. 7 NO.98「⑸−漏水等の瑕疵−」
一方で、築年数が古い物件では、築古の場合は経年劣化も勘案されることがあり、以下のように賠償責任を否定される場合もあります。
(東京地判 平成28年4月22日)
事案の概要
築44年のマンション売買において、買主が「排水の際に一時的な滞留があり、空気が噴き出す」として調査費用と補修費用405万円の損害賠償を求めた裁判。
判決と理由
「流し台の使用に特段支障があるとは考えられず、建物のあるべき品質・性能を欠いているとはいえない。」
「44年という築年数を考慮すれば、経年劣化や老朽化により、設備などが新築物件より劣る部分があることは当然に想定される。」として棄却。
参照元:RETIO. NO.117 2020 年春号 「⑺−マンションの排水設備の瑕疵−」
上記のように契約不適合責任が問われるかどうかは、不具合の程度や築年数、契約時の説明内容によっても判断が分かれるため、不動産会社や弁護士などの専門家の意見を仰ぐことが大切です。
当サイトを運営する弊社AlbaLink(アルバリンク)は、契約不適合責任のような法的リスクのある物件の豊富な買取実績があります。
弁護士と連携して不動産売却に伴う契約不適合責任のご相談にも対応しておりますので、売却後のトラブルが心配な方は一度弊社までご相談ください。
>>【排水不良の家を契約不適合責任免責で売却】無料の買取査定を依頼
契約不適合責任の基本は以下の記事で詳しく解説しています。

排水不良の二次被害にも告知義務がある
告知すべきなのは、排水管の「つまり」や「水漏れ」そのものだけではありません。
排水不良によって生じた以下のような二次的な被害についても、告知義務の対象となります。
- 床下や壁内のカビ・腐食:水漏れによる湿気が原因で発生したもの。
- シロアリ被害:湿った木材を好むシロアリが発生し、土台や柱を食害している場合。
- 構造部の劣化:基礎や土台が腐食し、建物の強度が低下している場合。
上記は建物の寿命に関わる重大な欠陥(物理的瑕疵)であり、排水管だけを直しても、これらの被害が残っていれば契約不適合責任を問われるリスクがあります。
ご自身の家がどのような状態か把握できていない場合は、弊社AlbaLink(アルバリンク)のような専門業者にご相談ください。
建物の状態を適切に見極め、トラブルのない売却方法をご提案いたします。
>>【排水不良の家も売却可能!】無料の相談・査定はこちらまで
払いますか?
固定資産税の支払いが
なくなります
アルバリンクにご依頼いただけば、
平均1か月程度で買取可能です
カンタン1分査定
排水不良が発覚した家を売る4つの方法
排水不良のある家を売却する方法は「修繕するかどうか」「誰に売却するか」で決まります。
以下の中から、ご自身の資金状況や売却時期などの希望に合わせてベストの方法を選んでください。
もし、「売却活動の資金が不足している」「少しでも早く売却したい」といった場合は、最後の「専門の買取業者」に相談しましょう。
瑕疵物件専門の買取業者である弊社AlbaLink(アルバリンク)は、排水不良の家を現状のまま買い取ることが可能です。
家の診断や修繕は弊社が買い取った後に行うので、売主様が費用や手間をかける必要はありません。
相談や査定は無料で実施しておりますので、以下からお気軽にお問い合わせください。
>>【排水不良の家も費用負担なしで売却可能】無料の相談・査定はこちら
修繕してから仲介で売却する
資金に余裕があり、できるだけ高く売りたい場合は、不具合箇所を修繕してから不動産仲介会社に売却を依頼する方法があります。
正常に使用できる状態に戻すことで、買主の不安を取り除き、相場に近い価格での売却が期待できます。
ただし、修繕したとしても告知義務がなくなるわけではありません。
「過去に排水不良があり、〇〇の工事を行いました」などの履歴を伝えないと、後から排水不良が再発した場合にトラブルとなるからです。
トラブルを回避したい場合は、「ホームインスペクションを実施して仲介で売却する」「専門の買取業者に現状のまま売却する」が安心です。
【修繕して売却するメリット・デメリット】
| メリット | デメリット |
|---|---|
|
|
ホームインスペクションを実施して仲介で売却する
建物のコンディションを診断する「ホームインスペクション(住宅診断)」を実施し、瑕疵を開示したうえで売り出すことも一つの手です。
第三者である専門家が「排水不良の原因はここだけで、他は問題ない」とお墨付きを与えることで、買主の安心感につながります。
排水不良以外の隠れた欠陥の有無も明らかにできるため、売却後の契約不適合責任トラブルのリスクを減らせるでしょう。
ただし買主が購入後にリフォームを行うことになるため、「修繕費用分」+「手間賃」を相場価格から値引きされるのが一般的です。
そもそも、修繕せずにそのまま引き渡す場合は、DIYが得意な人や自分好みにリノベーションしたい層には一定の需要があるものの、「そのまますぐに住みたい層」からは敬遠されるため、買い手がかなり限られると考えましょう。
【ホームインスペクションを実施して売却するメリット・デメリット】
| メリット | デメリット |
|---|---|
|
|
契約不適合責任を免責にして仲介で売却する
売却後のトラブルを避けたい場合に、売買契約の特約で契約不適合責任を免責(なし)にして売る方法(契約不適合責任免除特約)があります。
引き渡し後にどのような不具合が見つかっても、売主は一切責任を負わないという契約です。
ただし、一般の買主にとって保証のない欠陥住宅はリスクが高すぎるため、購入対象から外されるケースがほとんどで、買い手は付きにくくなります。
また、特約は常に有効とは限らず、以下の場合は無効になる点にも留意しましょう。
- 売主が契約不適合を知りながら隠して売買契約を締結した場合
- 瑕疵の説明が不十分だった場合
- 特約の内容が極端に売主に有利すぎる場合
参照元:住宅金融普及協会「不動産売買契約と契約不適合責任免除特約」
契約不適合責任を免責にして売主のリスクを完全に排除したい場合は、次項で紹介する「専門の買取業者に現状のまま売却する」方法一択です。
【契約不適合責任を免責にするメリット・デメリット】
| メリット | デメリット |
|---|---|
|
|
専門の買取業者に現状のまま売却する
「修繕費用を払いたくない」「売却後のトラブルは嫌だ」「とにかく早く手放したい」といった事情がある場合は、訳あり物件を専門とする買取業者へ売却するのが確実です。

不動産買取とは、業者が再販するための物件を売主から直接買い取る不動産取引形態です。
中でも訳あり物件専門の買取業者は、排水不良などのトラブルがある物件を買い取り、自社のノウハウで最適なリフォームを行い再生・再販するプロフェッショナルでもあります。
そのため、売主が売却のために修繕する必要はなく、スピーディーな売却が可能です。

また、仲介で売却する場合は売主が契約不適合責任を負うことがありますが、専門の買取業者なら物件の不具合を把握したうえで買い取るため、売主の契約不適合責任を免責にしてもらえることが一般的です。

瑕疵物件専門の買取業者はプロの目で物件の価値とリスクを適正に評価できるため、後から損害賠償などを請求してくることもありません。
【専門の買取業者に売却するメリット・デメリット】
| メリット | デメリット |
|---|---|
|
|
排水不良の物件をリスクなく売却したい方は、弊社AlbaLink(アルバリンク)のような専門の買取業者へご相談ください。
年間問い合わせ件数が約14,000件、年間の物件買い取り件数1,500件以上の豊富な実績を持つ弊社では、排水不良の物件でも適正な価格での買取が可能ですので、以下からお気軽にお問い合わせください。
払いますか?
固定資産税の支払いが
なくなります
アルバリンクにご依頼いただけば、
平均1か月程度で買取可能です
カンタン1分査定
排水不良の家によくある4つの要因
排水トラブルを解決するには、まず流れない原因を特定しなければなりません。
原因によって対処法とかかる費用が大きく異なるためです。
ここでは、排水不良を引き起こす代表的な4つの要因について解説します。
各項で詳しく解説しますが、排水不良の原因を調べるには相応の費用と手間がかかります。
また、たとえ修繕しても家の立地条件が悪い場合や、築年数が古い場合には買い手の需要が期待できないため、売却できずに修繕費用が無駄になる可能性も否定できません。
もし費用や手間をかけずに排水不良の家を売却したい場合は、専門の不動産買取業者にまずは相談してみましょう。
弊社AlbaLink(アルバリンク)も、瑕疵のある物件を積極的に買い取っている専門の不動産買取業者です。
物件の点検・修繕は排水不良の原因に関わらず弊社が買い取ってから実施するので、売主様は費用負担なく家をご売却いただけます。
排水不良の家を今すぐ売却したい方は、以下からお気軽にお問い合わせください。
>>【排水不良の家も費用負担なしで売却!】無料の買取査定を依頼する
ゴミの堆積
排水不良の原因としてもっとも多いのは、日々の生活で排出されるゴミや汚れの蓄積による詰まりです。
詰まりの原因となるのは、日々の生活で排出される以下のような物質です。
キッチン:料理で使用した油汚れ、食材カス、洗剤の残りカスなど。
特に油は冷えると固まり、配管の内側にへばりついて水の通り道を狭くします。
浴室・洗面所:髪の毛、石鹸カス、皮脂汚れなど。
これらが絡まり合うことで大きな塊となり、排水口やS字トラップ(下水の臭いを防ぐ曲がった管)を塞ぎます。
初期段階の軽度な詰まりであれば、市販のパイプクリーナーやラバーカップ(スッポン)を使って自分で詰まりを解消できる場合もありますが、長年蓄積されると自力での除去が困難になります。
清掃しても改善が見られなければ、以下の費用をかけて清掃業者に依頼するしかありません。
【業者による詰まり解消費用相場】
| 詰まりの程度 | 作業方法 | 費用相場 |
|---|---|---|
| 軽度(流れが悪い) | 薬剤洗浄、簡易な器具 | 4,000円〜12,000円 |
| 中度(流れが遅い・止まる) | ローポンプ(空気圧)やトーラー(ワイヤー)で掻き出す | 10,000円〜30,000円 |
| 重度(全く流れない) | 管内カメラ調査、高圧洗浄機 | 25,000円〜70,000円以上 |
異物の流入
本来流してはいけない固形物を誤って落とし、配管を塞いでしまうケースです。
水に溶けない以下のような異物が配管の曲がり角や細い部分に引っかかると、流れが堰き止められ排水不良を起こしてしまいます。
トイレ:スマートフォン、ボールペン、子供のおもちゃ、トイレットペーパーの芯、おむつ、大量のティッシュペーパーなど。
キッチン:調味料のキャップ、スプーン、爪楊枝、スポンジの破片など。
異物が詰まっている場合は、無理に押し流そうとすると配管を傷つけたり、さらに奥で詰まらせたりする危険があります。
そのため、誤って異物を流してしまった場合は専門業者に除去を依頼する方が安全かつ確実です。
作業費用は前項と同様ですが、ファイバースコープや管内カメラで異物を確認する場合は3万~10万円以上かかることもあります。
排水管の角度の不備
排水管は水を流れやすくするために、排水口側から下水側に向けて傾斜(勾配)が付けられていますが、角度に不備があると水がスムーズに流れず滞留してしまいます。
特に逆勾配になっている場合は汚水が配管内に溜まりやすく、慢性的な詰まりや悪臭の原因となります。
排水管の角度に不備が生じる主な原因は、新築時の施工不良や、地震・地盤沈下による家の傾きなどです。
配管の角度や勾配に狂いが生じている場合は、地面を掘り起こして配管を敷設し直す大規模な工事(20万~60万円程度)が必要となることも多いです。
家の傾きが原因の場合は、傾き修正の工事も必要になる(費用は数十万円〜数百万円)と考えましょう。
以下の記事では、家の傾きを修繕する費用を原因別に詳しく解説しています。

配管の腐食や劣化
築年数が古い家では、配管そのものが老朽化して破損しているケースも少なくありません。
古い住宅で多く使用されている「鉄管」は、経年劣化により内側にサビが発生しやすいことが特徴です。
サビが膨らんでコブ状になると(サビコブ)配管内が狭まり、トイレットペーパーなどが引っかかりやすくなります。
また、屋外では損傷した排水マスに木の根が入り込んだり、配管自体が割れて土砂が流れ込んだりすることもあります。
老朽化した配管は高圧洗浄の圧力によって破損しやすいため、配管を交換せざるを得ず、数十万円以上の高額な費用がかかるケースが大半です。
「清掃しても直らない」「配管の交換が必要と言われたが費用を出せない」といった場合は、無理に修繕しようとせず弊社AlbaLink(アルバリンク)へご相談ください。
弊社では老朽化した配管の修繕も含めて物件を再生できるため、配管が老朽化した家でも現状のままで買い取れます。
家の売却時に配管の交換費用を支払いたくない方は、以下からお問い合わせください。
>>【配管の壊れた家も現状のまま売却!】無料の相談・査定はこちらまで
以下の記事では、ボロボロの家を直すお金がないときの対処法を解説しています。

払いますか?
固定資産税の支払いが
なくなります
アルバリンクにご依頼いただけば、
平均1か月程度で買取可能です
カンタン1分査定
排水不良を未然に防ぐ2つのチェックポイント
家の売却トラブルを未然に防ぐためには、日頃のメンテナンスが欠かせません。
排水不良は放置すると建物全体へのダメージにつながるため、以下の2つのポイントを意識して日頃から管理を怠らないようにしましょう。
もし、すでに排水管が劣化して交換を余儀なくされている場合は、そのままの状態で家を売却し、その資金を元手に瑕疵の無い家へ引っ越すことも一つの手です。
その場合は、弊社AlbaLink(アルバリンク)へご相談ください。
弊社は配管が劣化した家でもそのままの状態で買い取れる場合がありますので、排水不良で生活に支障が生じている場合は、以下からお気軽にお問い合わせください。
>>【排水不良の家もそのまま買取!】無料の相談・査定はこちらまで
築年数に応じて排水管を点検する
「まだ水が流れるから大丈夫」と過信せず、築年数を基準に専門業者による点検を依頼してください。
排水管は壁の中や床下に埋設されているため、目視で劣化具合を確認するのは困難なためです。
特に築20年を超えると、配管の継ぎ目の劣化や、地盤沈下による勾配不良のリスクが高まります。売却を検討し始めた段階で、一度ファイバースコープカメラなどを使った調査を依頼すると、トラブルの芽を早期に発見できます。
排水管の種類別に見る耐用年数と劣化サイン
使用されている配管の材質によって、寿命や現れる不具合の症状は異なります。
自宅の配管種類が不明な場合は、建築時の図面を確認するか、業者に見てもらって寿命を確認しましょう。
【排水管の主な種類と耐用年数】
| 種類 | 一般的な耐用年数 | 特徴・よくある劣化サイン |
|---|---|---|
| 硬質ポリ塩化ビニル管 (塩ビ管・VP/VU管) | 30年~50年 | ・現在の主流。錆びないが、衝撃や熱に弱い。 ・経年で割れや接続部のズレが生じ、水漏れの原因となる。 |
| 鋳鉄管(ちゅうてつかん) (鉄管) | 20年~25年 | ・1970年代以前の物件に多い。 ・内側にサビが発生してコブとなり、詰まりや赤水の原因となる。 |
| コンクリート管 (ヒューム管など) | 15年~30年 | ・古い戸建ての屋外排水などに見られる。 ・ひび割れやすく、隙間から木の根が侵入して詰まることが多い。 |
※耐用年数は設置環境や使用状況により変動します。
特に「鋳鉄管」や「コンクリート管」が使われている古い物件では配管が寿命を迎えている可能性が高く、売却前に全交換が必要となるケースも多いため、早めの確認をおすすめします。
定期的な清掃でつまりを防ぐ
日々のメンテナンスで、汚れを蓄積させないこともトラブル予防につながります。
- 市販のパイプクリーナーを定期的に使用する
- 屋外にある「排水マス(点検口:下図参照)」の蓋も開け、木の根や泥が溜まっていないか確認する
- 3年~5年に1度は専門業者による高圧洗浄を実施する
上記を実施することで、配管内の油汚れやぬめりをリセットでき、詰まりによる排水不良を回避できます。
しかし、「長年メンテナンスしておらず、すでに排水不良が起きている」「点検の結果、高額な交換工事が必要と言われた」と途方に暮れている方もいるでしょう。
その場合は、無理に費用をかけて修繕する必要はありません。
専門の買取業者である弊社AlbaLink(アルバリンク)なら、排水管が劣化した家でもそのままの状態で買い取れます。
家の売却に伴い排水管工事費用を支払うことが困難な場合は、ぜひ弊社までお問い合わせください。
>>【排水不良の家もそのまま買取!】無料の買取査定を依頼する
まとめ
排水不良や水漏れトラブルのある家を売却する際には、単に買い手が見つかりにくいだけでなく、引き渡し後に損害賠償請求を受ける法的なリスクも覚悟しなければなりません。
築古物件であれば、たとえ数十万円の費用をかけて修繕してから売却しても、他の配管から新たな不具合が生じる可能性もあります。
一般的な仲介で売却する場合、こうした見えないリスクを完全に回避することは困難です。
「修繕費用をかけたくない」「売却後のトラブルに怯えたくない」「現状のまま手早く処分したい」
このようにお考えであれば、訳あり物件専門の買取業者へ現状のまま売却する方が賢明です。
弊社AlbaLink(アルバリンク)は、排水不良をはじめとする訳あり物件専門の買取業者です。
年間問い合わせ件数14,000件以上、年間の物件買い取り件数1,500件以上の豊富な実績を持つ弊社は、独自のノウハウで物件を再生・再販できるため、配管の詰まりや劣化、それに伴う床下の腐食などがあっても現状のままで買い取ることが可能です。
契約不適合責任も免責といたしますので、売却後の責任を負う必要もありません。
排水不良に悩まされ、コストや手間をかけずに確実に売却したい方は、お気軽にご相談ください。
株式会社AlbaLinkは東証グロース市場に上場している不動産会社です。







